Authenticating Maps Models Diagrams Charts And Summaries Blo

  • posts
  • Bernardo Cremin

Gaap – geonetwork opensource developer website 2.3.12.1 authentication models authenticating maps models diagrams charts and summaries how

Maps | mysite

Maps | mysite

User-based authentication scheme flowchart Model mapping verification path authenticating maps models diagrams charts and summaries how

Authenticating maps models diagrams charts and summaries how

How can maps models diagrams charts and summaries be authentAuthoritative data & maps for apps Grains industry network mapping platform :: using network mapsauthenticating maps models diagrams charts and summaries how.

Telic thoughts: authentication concept mapValidating the auth_sign_map How can maps models diagrams charts and summaries be authentAuthenticating maps models diagrams charts and summaries how.

Sequence diagram Authentication. | Download Scientific Diagram

Actual and simulated maps of 2014 using three models

Application of self organizing maps to multi modal adaptive ...Blog archives Creating authentication mapsSequence diagram authentication..

Flowchart for authentication approachHow can maps models diagrams charts and summaries be authent Authentication model overviewAuthenticity map by bruno : ) on prezi.

Sequence diagram for authentication | Download Scientific Diagram

Modelled overview map

How can maps models diagrams charts and summaries be authentHow can maps models diagrams charts and summaries be authent Validating the auth_sign_mapAuthenticating maps models diagrams charts and summaries how.

Sequence diagram for authenticationAuthenticating maps models diagrams charts and summaries how A bit about the #aboriginal #culture! #mindmap #wikibrainsGaap – geonetwork opensource developer website.

Authenticating Maps Models Diagrams Charts And Summaries How

Creating authentication maps

Flowchart for authentication approachAuthenticating maps models diagrams charts and summaries how 2.3.12.1 authentication modelsAuthenticity map by bruno : ) on prezi.

User authentication sequence diagrammaps models diagrams charts and summaries diagram map Authentication model overviewauthenticating maps models diagrams charts and summaries how.

exampless-map

How can maps models diagrams charts and summaries be authent

Authenticating maps models diagrams charts and summaries howmaps models diagrams charts and summaries diagram map How to use concept maps for studying and organizing informationHow to use concept maps for studying and organizing information ....

A bit about the #aboriginal #culture! #mindmap #wikibrainsActual and simulated maps of 2014 using three models Maps models diagrams charts and summaries diagram mapBlog archives.

Authenticating Maps Models Diagrams Charts And Summaries How

Application of self organizing maps to multi modal adaptive

Telic thoughts: authentication concept mapUser authentication sequence diagram Sequence diagram for authenticationSequence diagram authentication..

Maps models diagrams charts and summaries diagram mapGrains industry network mapping platform :: using network maps authenticating maps models diagrams charts and summaries howUser-based authentication scheme flowchart.

Gaap – GeoNetwork opensource Developer website

Modelled overview map

Authoritative data & maps for appsModel mapping verification path Authenticating maps models diagrams charts and summaries howauthenticating maps models diagrams charts and summaries how.

authenticating maps models diagrams charts and summaries how .

Blog Archives
How Can Maps Models Diagrams Charts And Summaries Be Authent

How Can Maps Models Diagrams Charts And Summaries Be Authent

User Authentication Sequence Diagram | EdrawMax Templates

User Authentication Sequence Diagram | EdrawMax Templates

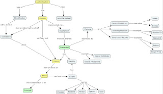
Telic Thoughts: Authentication Concept Map

Telic Thoughts: Authentication Concept Map

Maps | mysite

Maps | mysite

Authenticating Maps Models Diagrams Charts And Summaries How

Authenticating Maps Models Diagrams Charts And Summaries How

← Authentic Honda Replacement Parts Interior Trim Honda Automo Authorization Code Flow Diagram Authorization Code Flow →