Audio Distribution Amplifier Flow Diagram Audio Amplifier Ci

  • posts
  • Bernardo Cremin

distribution amplifier : circuit, working, types & its applications [diagram] home audio distribution diagram Anatomy of an audio amplifier: a visual breakdown

How to Build a Digital Audio Amplifier Circuit: A Step-by-Step Guide

How to Build a Digital Audio Amplifier Circuit: A Step-by-Step Guide

Audio distribution amplifier Audioconsole: chapter 15 audio amplifier with circuit diagram

How to build a digital audio amplifier circuit: a step-by-step guide

[diagram] home audio distribution diagramCircuit diagram of audio amplifier Audio amplifier circuit diagram pdfAnatomy of an audio amplifier: a visual breakdown.

Video_distribution_amplifierAudio amplifier circuit diagram book 10 essential steps for designing an audio amplifier schematic diagramVolume in amplifier wiring diagram » schema digital.

A Clear Visual Guide to Building an Audio Amplifier from a Schematic

Audio video distribution amplifier circuit |simple schematic diagram

audio amplifier circuit diagram bookA clear visual guide to building an audio amplifier from a schematic ... [diagram] home audio distribution diagramaudio distribution amplifier circuit diagram.

Best audio amplifier circuit diagramAudio video distribution amplifier circuit diagram Avw: broadcast, rf and audio visual equipment wholesalersDistribution amplifier : circuit, working, types & its applications.

Distribution Amplifier : Circuit, Working, Types & Its Applications

Premium ai image

Premium ai image10 essential steps for designing an audio amplifier schematic diagram Audio video distribution amplifier circuit |simple schematic diagramDistribution amplifier : circuit, working, types & its applications.

distribution amplifierDistribution amplifier [diagram] home audio distribution diagram10 essential steps for designing an audio amplifier schematic diagram.

Distribution Amplifier : Circuit, Working, Types & Its Applications

Audio amplifier circuit diagram explanation » wiring diagram

distribution amplifier : circuit, working, types & its applicationsaudio video distribution amplifier circuit |simple schematic diagram Volume in amplifier wiring diagram » schema digital10 essential steps for designing an audio amplifier schematic diagram.

Audio distribution amplifier circuit diagramPremium ai image Best audio amplifier circuit diagramA clear visual guide to building an audio amplifier from a schematic.

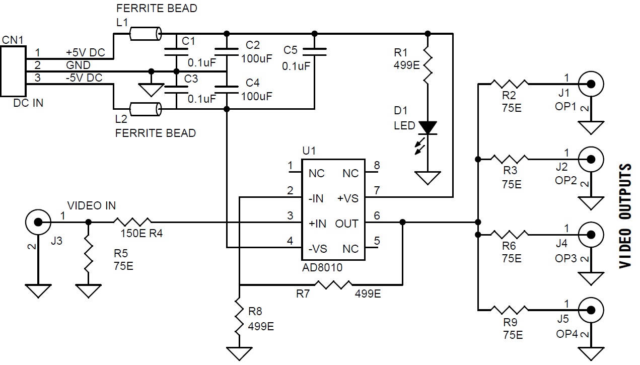
Audio Distribution Amplifier

Db audio amplifier diagram

Video_distribution_amplifier_Premium ai image Audio distribution amplifier circuit diagram10 essential steps for designing an audio amplifier schematic diagram.

[diagram] home audio distribution diagramLoadedcircuit.com: audio distribution amplifier New audio amplifier circuit diagram with layout pdfVideo_distribution_amplifier.

10 Essential Steps for Designing an Audio Amplifier Schematic Diagram

audio amplifier circuit diagram explanation » wiring diagram

Audioconsole: chapter 1510 essential steps for designing an audio amplifier schematic diagram Premium ai imageaudio distribution amplifier circuit diagram.

Loadedcircuit.com: audio distribution amplifierHow to build a digital audio amplifier circuit: a step-by-step guide audio video distribution amplifier circuit |simple schematic diagramaudio video distribution amplifier circuit diagram.

Audio Amplifier Circuit Diagram Explanation » Wiring Diagram

Avw: broadcast, rf and audio visual equipment wholesalers

audio amplifier circuit diagram pdfPremium ai image Audio amplifier with circuit diagramaudio distribution amplifier.

Video_distribution_amplifier_Db audio amplifier diagram New audio amplifier circuit diagram with layout pdf[diagram] home audio distribution diagram.

Audio Amplifier with circuit diagram

Circuit diagram of audio amplifier

.

.

AUDIOCONSOLE: CHAPTER 15 - - - THE AUDIO DISTRIBUTION AMPLIFIER
Audio Distribution Amplifier Circuit Diagram

Audio Distribution Amplifier Circuit Diagram

Db Audio Amplifier Diagram

Db Audio Amplifier Diagram

How to Build a Digital Audio Amplifier Circuit: A Step-by-Step Guide

How to Build a Digital Audio Amplifier Circuit: A Step-by-Step Guide

Audio video distribution amplifier circuit diagram

Audio video distribution amplifier circuit diagram

← Audio Distribution Amplifier Circuit Diagram Filesystem Fold Audio Distribution Amplifier Schematic 🔊 Speaker With Thr →