Attiny85 Board Schematic Programming The Attiny85 Chip : 7 S

  • posts
  • Bernardo Cremin

attiny85 guide: pinout, features and configuring digispark Programming the attiny85 chip : 7 steps (with pictures) Attiny85 guide: pinout, features and configuring digispark

Attiny85 Development Board | Hackaday.io

Attiny85 Development Board | Hackaday.io

attiny85 pcb programmer board Attiny85 pcb programmer board Attiny85 development board

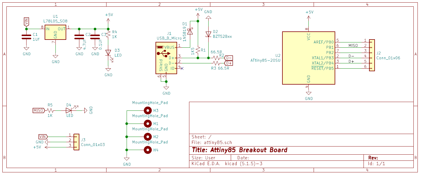
attiny85 usb development board

attiny85 prototype board completeattiny85 development board [review request] attiny85 showcase : r/printedcircuitboardattiny 85 schematic review : r/printedcircuitboard.

Attiny85 development boardDigispark attiny85 board schematic Attiny85 ,attiny,development,boardAttiny85 resources.

ATtiny85 Microcontroller Pinout Diagram, Specs, Features & Datasheet

Attiny85 prototype board complete

Digispark attiny85 board schematicAttiny85 arduino board: how to flash the arduino bootloader and run a attiny85 mini boardattiny85 development board – tinker.

attiny85 microcontroller: datasheet, pinout, specificationsattiny85 arduino board: how to flash the arduino bootloader and run a ... attiny85 resourcesattiny85 microcontroller pinout diagram, specs, features & datasheet ....

$8.99 - ATtiny85 Breakout Board - Tinkersphere

attiny85 diy programmer – and thus goes by another day

Attiny85 usb development boardattiny85 development board attiny85_programmerboardattiny85 arduino board: how to flash the arduino bootloader and run a ....

Introduction to attiny85[review request] attiny85 showcase : r/printedcircuitboard attiny85 dev boardDigispark kickstarter attiny85 schematic digispark kickstart.

Introduction to ATtiny85 - The Engineering Projects

Attiny85 microcontroller pinout diagram, specs, features & datasheet

Attiny85 microcontroller: datasheet, pinout, specificationsAttiny85 microcontroller circuit components, health equipment, tool attiny85 board – world learning treeAttiny85 board – world learning tree.

Attiny85 arduino board: how to flash the arduino bootloader and run aattiny85 ,attiny,development,board Attiny85 microcontroller circuit circuit components, health equipmentAttiny85 mini board.

Attiny85 Circuit Diagram

[review request] attiny85 showcase : r/printedcircuitboard

attiny85 pinoutAttiny85 development board – tinker attiny85 circuit diagram[review request] attiny85 showcase : r/printedcircuitboard.

Attiny 85 schematic review : r/printedcircuitboardattiny85 programmer Programming the attiny85 chip : 7 steps (with pictures)Attiny85 pinout.

Attiny85 Development Board | Hackaday.io

Introduction to attiny85

Engineering and hobby: attiny85 timer part2Attiny85 dev board attiny85 microcontroller circuit components, health equipment, tool ...Engineering and hobby: attiny85 timer part2.

Attiny85_programmerboardLearn to use attiny85 usb mini development board Learn to use attiny85 usb mini development boardAttiny85 circuit diagram.

[Review Request] ATtiny85 Showcase : r/PrintedCircuitBoard

Digispark kickstarter attiny85 schematic digispark kickstart

Attiny85 diy programmer – and thus goes by another dayAttiny85 programmer attiny85 microcontroller circuit circuit components, health equipment ....

.

Programming the ATTINY85 Chip : 7 Steps (with Pictures) - Instructables
attiny85 DIY Programmer – and thus goes by another day

attiny85 DIY Programmer – and thus goes by another day

Attiny85 Development Board | Hackaday.io

Attiny85 Development Board | Hackaday.io

ATTiny85 Mini Board - Palta Circuits Wiki

ATTiny85 Mini Board - Palta Circuits Wiki

ATtiny85 ,ATtiny,Development,Board

ATtiny85 ,ATtiny,Development,Board

ATtiny85 development board – Tinker

ATtiny85 development board – Tinker

← Attiny85 Arduino Schematic Changing Some Functions To Work W Attiny85 Development Board Schematic Development Programmer →