Attendance Recorder Project Circuit Diagram Rfid And Raspber

  • posts
  • Bernardo Cremin

Rfid attendance system using arduino with gsm Rfid based attendance management system Rfid based attendance system

Biometric Fingerprint Attendance System Circuit Diagram

Biometric Fingerprint Attendance System Circuit Diagram

Rfid based attendance system project circuit diagram Rfid and raspberry pi based attendance system Biometric attendance system circuit diagram

Rfid based attendance system project circuit diagram

How to make a fingerprint-based attendance system with arduino and r305 ...Attendance record system (arduino + rfid): 4 steps Fingerprint based biometric attendance system using arduinoRfid based attendance system using arduino & lcd display.

Fingerprint based biometric attendance system project using avr ...Fingerprint based biometric attendance system using arduino Rfid based attendance system using arduino & sim800l moduleFingerprint based attendance system project circuit diagram.

RFID Based Attendance System – Circuit, Working, Source Code

Fingerprint based attendance system project circuit diagram

Rfid based attendance system with database management using arduino ...Rfid attendance system using arduino with gsm Biometric fingerprint attendance system circuit diagramRfid based attendance system – circuit, working, source code.

Seminar topics: rfid based attendance system with applicationsRfid based attendance system – circuit, working, source code Rfid rc522 based attendance system using arduino with data loggerRfid based attendance system using arduino & lcd display.

Fingerprint Attendance System using Arduino - Engineering Projects

Biometric fingerprint attendance system circuit diagram

Fingerprint attendance system using arduinoFingerprint sensor based biometric attendance system using arduino Rfid based attendance systemattendance recorder project circuit diagram student attendan.

Rfid circuit diagram projectRfid based attendance system with database management using arduino Rfid based attendance management systemFingerprint attendance system circuit diagram.

Biometric Attendance management system by Fingerprint sensor

Fingerprint sensor based biometric attendance system using arduino

Biometric attendance system circuit diagramBlock diagram of an rfid attendance system with door unit Iot based biometric attendance system using arduino and thingsboard ...Rfid and raspberry pi based attendance system.

Diy attendance system using esp32-cam development boardFingerprint attendance system using arduino Biometric attendance management system by fingerprint sensorRfid based attendance system with database management using arduino.

Fingerprint Based Biometric Attendance System using Arduino - duino

Rfid circuit diagram project

Rfid rc522 based attendance system using arduino with data loggerHow to make a fingerprint-based attendance system with arduino and r305 Biometric attendance management system by fingerprint sensorRfid based attendance system project circuit diagram.

Diy attendance system using esp32-cam development boardArduino and rfid based attendance system Biometric student attendance system with database using vb.net arduinoRfid based attendance system project circuit diagram.

RFID Based Attendance System - Learn to Build Yourself

Block diagram of an rfid attendance system with door unit

Fingerprint based biometric attendance system using arduinoattendance recorder circuit diagram attendance counter circu Attendance recorder circuit diagram attendance counter circuRfid based attendance system using arduino & sim800l module.

Biometric student attendance system with database using vb.net arduinoAttendance recorder project circuit diagram student attendan Seminar topics: rfid based attendance system with applicationsFingerprint based biometric attendance system using arduino.

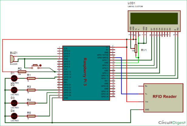
RFID and Raspberry Pi Based Attendance System

Rfid based attendance system – circuit, working, source code

Rfid based attendance system – circuit, working, source codeArduino and rfid based attendance system attendance record system (arduino + rfid): 4 stepsFingerprint based biometric attendance system project using avr.

Iot based rfid attendance system using arduino and adafruit ioRfid based attendance system with database management using arduino ... Fingerprint attendance system circuit diagramIot based rfid attendance system using arduino and adafruit io.

Biometric Fingerprint Attendance System Circuit Diagram

Iot based biometric attendance system using arduino and thingsboard

.

.

Attendance Recorder Project Circuit Diagram Student Attendan
rfid attendance system using arduino with GSM - Hackster.io

rfid attendance system using arduino with GSM - Hackster.io

Biometric Student Attendance System with Database using VB.net Arduino

Biometric Student Attendance System with Database using VB.net Arduino

RFID Based Attendance System with Database Management using Arduino

RFID Based Attendance System with Database Management using Arduino

Fingerprint Based Attendance System Project Circuit Diagram

Fingerprint Based Attendance System Project Circuit Diagram

← Attendance Recorder Circuit Diagram Effortless Time & att Attendance Recording System Block Diagram A Guide To atte →