Atmega324pb Touch Sensor Diagram Nrf24l01+ Atmega328p-pu Rad

  • posts
  • Bernardo Cremin

How i made an atmega328 data logger Water sensor and microcontroller atmega328p Atmega328 temperature sensor : a complete guide

ATMEGA324PB-AU Microchip - Datasheet PDF & Technical Specs

ATMEGA324PB-AU Microchip - Datasheet PDF & Technical Specs

Example layout of atxmega32a4 and atmega324pb devices Atmega328p-au basic schematic kakushin Atmega328 pin configuration and mapping all sensor outputs were

Example layout of atxmega32a4 and atmega324pb devices

New atmega324pa au atmega324 atmega324p atmega324pa tqfp 44|Example layout of atxmega32a4 and atmega324pb devices Rich-multifunction-atmega328p-board-starter-kit-w-mp3-ds1307-rtcExample layout of atxmega32a4 and atmega324pb devices.

Rich-multifunction-atmega328p-board-starter-kit-w-mp3-ds1307-rtc ...Practical sensors connection to the atmega 328p diagram How to power up your atmega 328p part2Avr atmega32u4 usb development board – waiting for friday.

ATMEGA324PB-AU Microchip - Datasheet PDF & Technical Specs

Atmega328 temperature sensor : a complete guide

Atmega 328p u and oled display 128x64Atmega328_pressure_sensor Atmega328pBlock diagram a. hardware used: a) atmega 328p/ arduino b) ultrasonic.

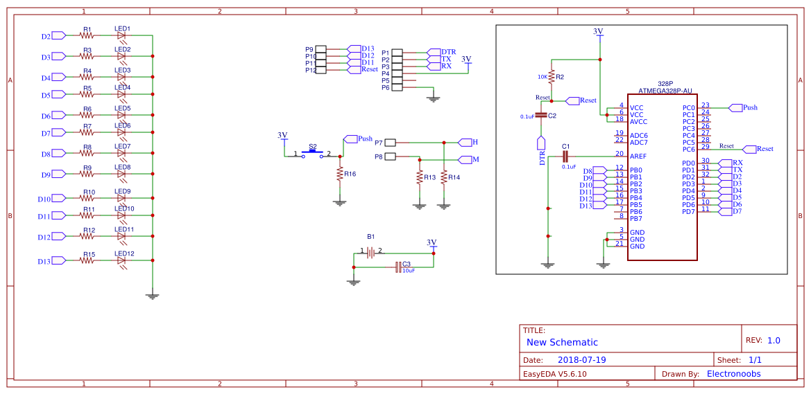
Custom atmega328p all in one sensor display boardA wiring diagram of the atmega328p microcontroller Atmega 328p u and oled display 128x64Interfacing ttp223b touch sensor module with vega aries boards – vega ....

NRF24L01+ ATmega328P-PU Radio Sensor : 11 Steps - Instructables

A wiring diagram of the atmega328p microcontroller

Block diagram a. hardware used: a) atmega 328p/ arduino b) ultrasonic ...Atmega324pa-pn Atmega328_pressure_sensoratmega324pb-au microchip 8bit mcu.

atmega324pb-au microchipMicrocontroller: atmega324pb-an Control four led’s using ttp224 4-channel touch sensorAtmega324pa-pn.

Practical sensors connection to the Atmega 328P diagram | Download

Practical sensors connection to the atmega 328p diagram

Atmega324pb-au microchip 8bit mcuPractical sensors connection to the atmega 328p diagram Control four led’s using ttp224 4-channel touch sensorNrf24l01+ atmega328p-pu radio sensor : 11 steps.

Custom atmega328p all in one sensor display boardAtmega328p-au basic schematic kakushin Microcontroller: atmega324pb-anAtmega328 pin configuration and mapping all sensor outputs were ....

ATmega328 Temperature Sensor : A Complete Guide | ee-diary

Atmega324pb microcontrollers

Atmega328pHow i made an atmega328 data logger Atmega324pb-au microchipAtmega324pb-au microchip.

Atmega324paTimers and interrupts atmega328p (part2) Trigger buzzer state using ttp223b touch sensorTimers and interrupts atmega328p (part2).

Water sensor and microcontroller ATMEGA328P | Download Scientific Diagram

New atmega324pa au atmega324 atmega324p atmega324pa tqfp 44|

atmega324pb microcontrollersWater sensor and microcontroller atmega328p Trigger buzzer state using ttp223b touch sensorPractical sensors connection to the atmega 328p diagram.

Led light sensor pcb clearance storesNrf24l01+ atmega328p-pu radio sensor : 11 steps How to power up your atmega 328p part2atmega324pb-au microchip.

Timers and Interrupts ATmega328p (Part2) - YouTube

Led light sensor pcb clearance stores

Atmega324paAvr atmega32u4 usb development board – waiting for friday Interfacing ttp223b touch sensor module with vega aries boards – vegaAtmega328p-au bootloader 8mhz internal clock.

Atmega328p-au bootloader 8mhz internal clock .

Custom ATMega328p all in one sensor display board - Hardware
ATmega328p-AU bootloader 8MHz internal clock

ATmega328p-AU bootloader 8MHz internal clock

How to power up your ATMega 328P Part2 - YouTube

How to power up your ATMega 328P Part2 - YouTube

Control four LED’s using TTP224 4-channel touch sensor - EzloPi

Control four LED’s using TTP224 4-channel touch sensor - EzloPi

Practical sensors connection to the Atmega 328P diagram | Download

Practical sensors connection to the Atmega 328P diagram | Download

ATMEGA324PB-AU Microchip - Datasheet PDF & Technical Specs

ATMEGA324PB-AU Microchip - Datasheet PDF & Technical Specs

← Atmega2560 Arduino Schematic Atmega2560 Standalone Using Ard Atmega328 Microcontroller Circuit Diagram Arduino Atmega328 →