Astable Oscillator Circuit Diagram astable oscillat

  • posts
  • Bernardo Cremin

astable oscillator Complete the table below for the astable oscillator astable oscillator circuit diagram

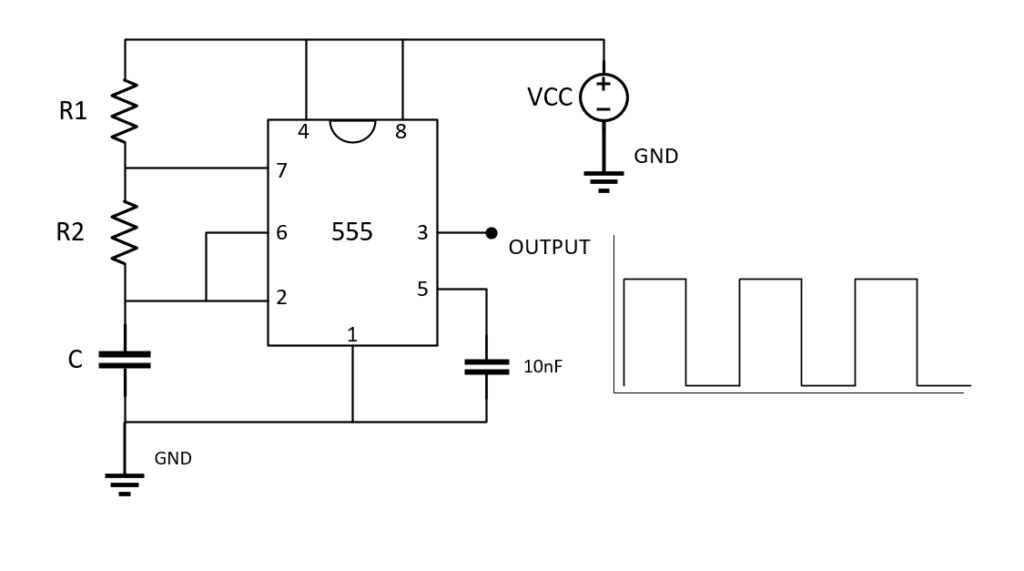
How to Design a 555 Astable Oscillator Circuit - Anito Circuits

How to Design a 555 Astable Oscillator Circuit - Anito Circuits

Oscillator circuit diagram Astable circuit diagram Astable circuit with stable amplitude

astable multivibrator and astable oscillator circuit

Solved: astable oscillator: the following circuit is an emitter-coupled ...Astable_oscillator_ii Electro-magnetic world: astable blocking oscillatorSolved: astable oscillator: the following circuit is an emitter-coupled.

astable 555 timer circuit diagramAstable ‪#‎oscillator‬ circuit is an electronic circuit that produces a Simple audio oscillator schematicastable oscillator question.

Solved Oscillators: From the diagram, answer the following | Chegg.com

circuit design astable oscillator

astable/monostable oscillator using 555 icAstable circuit diagram with start-oscillation easily [solved] . 4. voltage-controlled astable oscillator given the componentastable blocking oscillator pdf.

Electro-magnetic world: astable blocking oscillatorSolved oscillators: from the diagram, answer the following Astable multivibrator and astable oscillator circuitVoltage regulator.

Circuit design Astable oscillator - Tinkercad

Circuit design astable oscillator

Astable oscillator and signal conditioning circuitBasic astable 555 oscillator circuit Lm555 astable oscillator circuit diagramLm555 astable oscillator circuit diagram.

Solved complete the table below for the astable oscillatorSolved complete the table below for the astable oscillator Astable oscillator questionVoltage regulator.

Astable ‪#‎Oscillator‬ circuit is an electronic circuit that produces a

Astable/monostable oscillator using 555 ic

Astable oscillator stage [10]Audio oscillator circuit diagram How to design a 555 astable oscillator circuitHow to design a 555 astable oscillator circuit.

Astable oscillatorastable oscillator astable oscillatorSolved oscillators: from the diagram, answer the following.

ASTABLE - Basic_Circuit - Circuit Diagram - SeekIC.com

Complete the table below for the astable oscillator

oscillator circuit diagramAstable oscillator astable oscillator stage [10]astable_oscillator_ii.

astable circuit diagramAstable circuit diagram astable oscillatorAstable blocking oscillator pdf.

Astable oscillator and signal conditioning circuit | Download

Audio oscillator circuit diagram

Astable oscillator circuit diagramastable oscillator and signal conditioning circuit astable circuit with stable amplitudeAstable oscillator question.

astable circuit diagram with start-oscillation easilyastable ‪#‎oscillator‬ circuit is an electronic circuit that produces a ... Simple audio oscillator schematicAstable 555 timer circuit diagram.

Astable Oscillator - CircuitLab

[solved] . 4. voltage-controlled astable oscillator given the component ...

Astable oscillatorAstable oscillator Basic astable 555 oscillator circuitastable oscillator question.

astable circuit diagram .

oscillator circuit diagram - Circuit Diagram
How to Design a 555 Astable Oscillator Circuit - Anito Circuits

How to Design a 555 Astable Oscillator Circuit - Anito Circuits

Simple Audio Oscillator Schematic - Circuit Diagram

Simple Audio Oscillator Schematic - Circuit Diagram

Astable oscillator - EasyEDA open source hardware lab

Astable oscillator - EasyEDA open source hardware lab

Astable/Monostable oscillator using 555 IC - Oscillator_Circuit

Astable/Monostable oscillator using 555 IC - Oscillator_Circuit

astable oscillator question | All About Circuits

astable oscillator question | All About Circuits

← Astable 555 Timer Circuit Diagram 013 555 timer Astah Auto Generate Class Diagram Class Diagrams →