Ask Circuit Diagram Using 555 Timer Schematic diagram

  • posts
  • Bernardo Cremin

555 timer ic circuit diagram A simple timer circuit diagram with ic 555 Flashing led using 555 timer circuit diagram

555 Timer Circuit Explained - Wiring Diagram

555 Timer Circuit Explained - Wiring Diagram

Simple circuit diagram of 555 timer 555 timer circuit diagram explanation [solved] question (555 timer) the figures show the circuit design and ...

1ms timer using 555 circuit diagram

Introduction to the 555 timerSolved set up and observe the operation of the 555-timer 555 timer reaction game555 timer circuit explained.

555 timer ic circuit diagramSimple 555 timer circuit diagram 555 timer icHow to make a simple timer circuit » wiring diagram.

How To Make A Simple Timer Circuit » Wiring Diagram

Timer schematic diagram

Flashing led using 555 timer circuit diagramTimer circuit diagram using 555 Flashing led using 555 timer circuit diagramSchematic diagram of 555 timer.

Solved 555 timerDigital timer circuit using 555 timer Simple 555 timer circuit diagramtimer circuit diagram using 555.

[Solved] Question (555 Timer) The figures show the circuit design and

555 timer tutorial and circuits

Electronic circuits diagram: timer circuit 555Schematic 555 timer circuit diagram [solved] question (555 timer) the figures show the circuit design and555 timer tutorial and circuits.

ask circuit diagram using 555 timerSolved how do i implement the circuit using a 555 timer Solved how do i implement the circuit using a 555 timerFlashing led using 555 timer circuit diagram.

555 Timer Reaction Game

Free circuit diagrams: timer 555 schematic

Livewire tutorial: drawing a 555 timer circuit555 timer ic Simple circuit diagram of 555 timerSolved problem 4 consider the 555 timer circuit shown below..

Circuits using 555 timerElectronic circuits diagram: timer circuit 555 Digital timer circuit using 555 timer555 timer ic schematic diagram.

Schematic 555 Timer Circuit Diagram - How Can We Make A Timer Of 5

555 timer ic

Solved problem 4 consider the 555 timer circuit shown below.Livewire tutorial: drawing a 555 timer circuit Schematic diagram of 555 timerSolved set up and observe the operation of the 555-timer.

timer schematic diagram555 timer circuit explained 3. explain the block diagram of a 555-timer shown in figure 1. (20 ptsIntroduction to the 555 timer.

timer - 555 circuit question - Electrical Engineering Stack Exchange

555 timer ic

Circuits using 555 timer555 timer ic schematic diagram 555 timer reaction gameAsk circuit diagram using 555 timer.

3. explain the block diagram of a 555-timer shown in figure 1. (20 pts ...555 timer ic Schematic diagram 555 timerFree circuit diagrams: timer 555 schematic.

Timer Schematic Diagram

Schematic diagram 555 timer

Solved 555 timerHow to make a simple timer circuit » wiring diagram 555 timer ic1ms timer using 555 circuit diagram.

A simple timer circuit diagram with ic 555555 timer circuit diagram explanation Schematic 555 timer circuit diagram.

Circuits Using 555 Timer
555 Timer Circuit Diagram Explanation - Circuit Diagram

555 Timer Circuit Diagram Explanation - Circuit Diagram

Simple Circuit Diagram Of 555 Timer - Circuit Diagram

Simple Circuit Diagram Of 555 Timer - Circuit Diagram

555 Timer Circuit Explained - Wiring Diagram

555 Timer Circuit Explained - Wiring Diagram

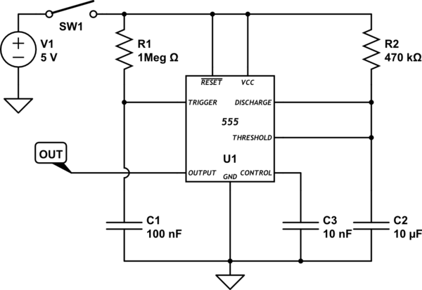
Ask Circuit Diagram Using 555 Timer - Circuit Diagram

Ask Circuit Diagram Using 555 Timer - Circuit Diagram

Simple 555 Timer Circuit Diagram

Simple 555 Timer Circuit Diagram

← Asic Miner Schematic Step-by-step Guide: How To Build asi Ask Circuit Diagram Using Transistor Solved 1. We Will Be An →